攪拌站制造供應商
主營:大中小型混凝土攪拌站、混凝土攪拌機、水穩拌合站、移動水泥罐、臥式水泥倉
18738135777

輝宏建工專業生產國際先進水平的120攪拌站設備,結構合理、性能優良、工作可靠、操作方便,計量精準,銷售覆蓋全國各個地區,深受新老客戶的信賴。
首先,與市場上的同類產品相比,輝宏120攪拌站更具優勢:
1.120攪拌站整體美觀大方,安裝、拆卸方便 , 每層外包裝側面可打開,便于檢修、更換配件;
2.所有料秤均采用立計量,一秤一表,提高了計量精度;
3.骨料提升采用皮帶機,動力強勁,便于維護;
4.120攪拌站所有粉料在輸送、計量、投放過程中都處于封閉狀態,杜粉塵排放各部位均采用性能可靠、傳動平穩的傳動機構,有效降低噪音。
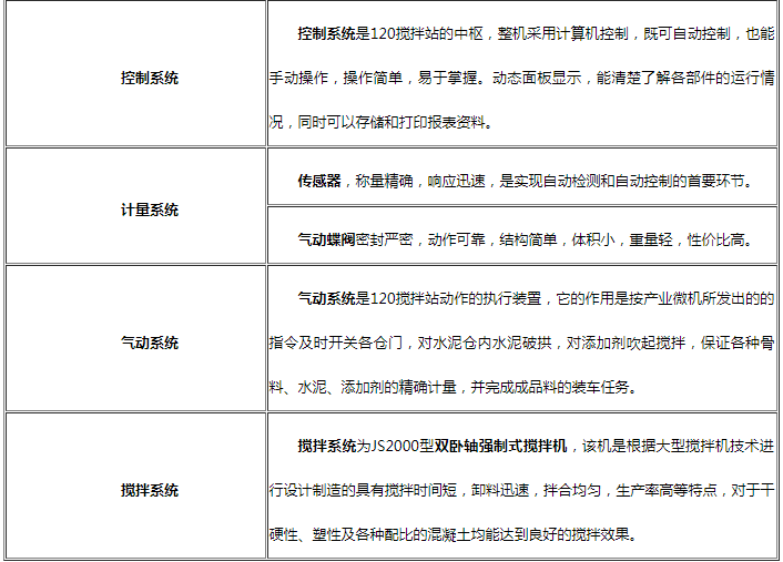
其次,輝宏具體給大家講解一下:120攪拌站的組成結構


輝宏建工經過多年努力經營,如今已經發展成為一家擁有國際生產經營水準公司。輝宏公司大規模生產移動式混凝土攪拌站,產品的庫存充足,服務于全國地區。勇于創新、持續改善是企業文化的精髓。我們始終堅持“誠信合作制作,品質經營”的創業理念,為廣大客戶供應好的產品。